| 文件名称 | 关于公布市政府规范性文件评估清理结果的决定 | 文件类型 | 行政规范性文件 |
|---|---|---|---|
| 成文日期 | 发布日期 | 2025-12-05 18:19:17 | |
| 生效日期 | 2025-12-05 18:19:17 | 失效日期 | |
| 发文字号 | 黄政发〔2025〕12号 | 发文机关代字 | 黄政发 |
| 发文年份 | 2025 | 文件顺序号 | 12 |
| 有效性 | 有效 | 公文种类 | 决定 |
| 发文机关 | 黄石市人民政府 | 文件制定单位 | 黄石市人民政府 |
| 文件出台地区行政代码 | 420200 | 文件出台乡镇街道 | 无 |
| 文件来源 | 黄石市人民政府网站 | 题注 | 无 |
| 文件附件 | 文件PDF版本 | ./W020251209326149727208.pdf | |
| 文件的WPS版本 | ./W020251209326149388464.wps | 文件的OFD版本 | ./W020251209326148792526.ofd |
| 服务对象 | 无特定对象 | 主题分类 | 社会发展;综合政务 |
| 体裁分类 | 决定 | 机构分类 | |
| 文字解读链接 | 图文解读链接 | ||
| 视频解读链接 |
大冶市、阳新县、各区人民政府,黄石经济技术开发区管委会,黄石新港(物流)工业园区管委会,市政府各部门:
市政府对2025年9月1日之前的行政规范性文件进行了评估清理。经市政府常务会议审议通过,现决定保留81件市人民政府规范性文件继续有效,宣布14件市人民政府规范性文件废止(失效),对2件市人民政府规范性文件进行修改。
本决定自公布之日起生效。
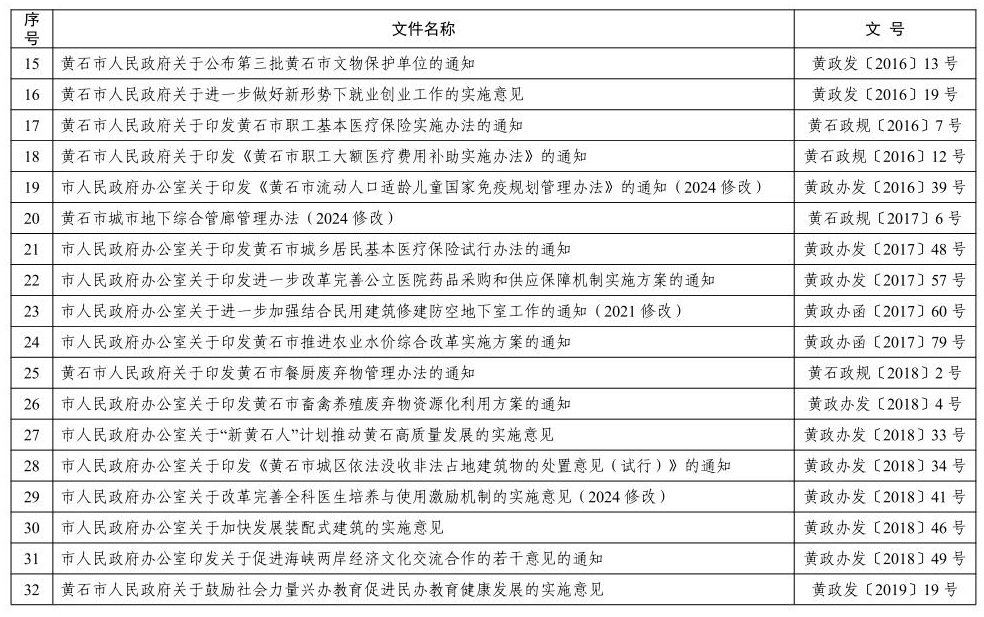
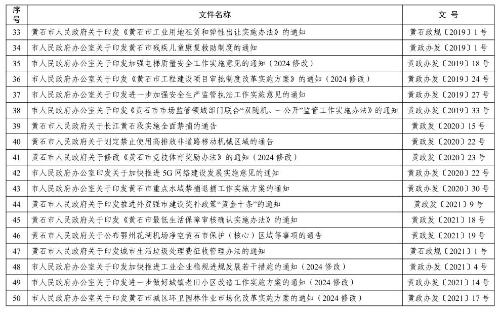
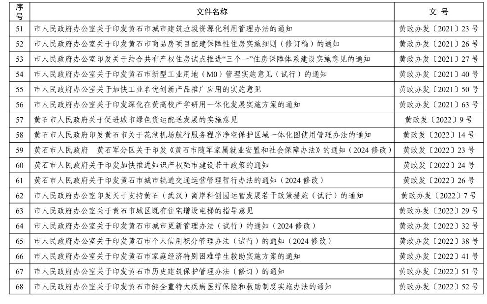
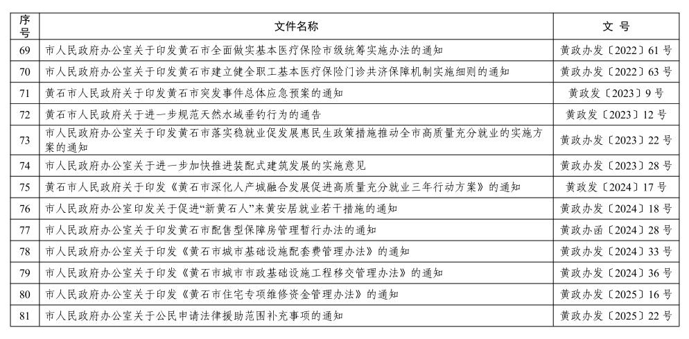
附件:1.继续有效的市政府规范性文件目录(81件)
2.废止(失效)的市政府规范性文件目录(14件)
3.修改的市政府规范性文件目录(2件)
黄石市人民政府
2025年12月5日






