无障碍阅读
|
长者版
搜索
首页
政府信息公开
解读回应
互动交流
走进黄石
数据开放
政务服务
主题服务
当前栏目:
其他部门预决算公开
2026年度中共黄石市委组织部预算公开情况说明
来源:市委组织部 时间:2026-02-02
分享:
索引号
000014349/2026-07583
分类
其他部门预决算公开
发布机构
市委组织部
发文日期
2026-02-02
文号
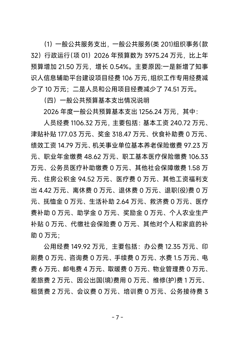
无