无障碍阅读
|
长者版
搜索
首页
政府信息公开
解读回应
互动交流
走进黄石
数据开放
政务服务
主题服务
当前栏目:
其他部门预决算公开
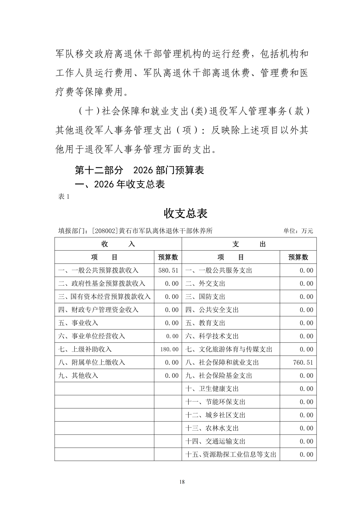
2026年度黄石市退役军人服务中心(市军休所)部门预算公开情况说明
来源:市退役军人服务中心(市军休所) 时间:2026-02-03
分享:
索引号
000014349/2026-07966
分类
其他部门预决算公开
发布机构
市退役军人服务中心(市军休所)
发文日期
2026-02-03
文号
无